ICD Compile Program in MicroCode Studio Plus
I have been trying to get the ICD to connect/work and have had no luck.
I get a message "MIcroCode Studio is unable to connect to the target PIC microcontroller using the assigned serial port."
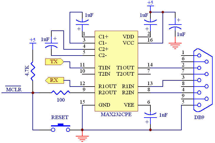
I have a serial cable going to a MAX 232 chip, following the schematic in the documentation.
Here is my code:
Code:
INCLUDE "modedefs.bas"
include "ALLDIGITAL.pbp"
DEFINE LOADER_USED 1
OSCCON =$60 'clock speed
'
DEFINE OSC 4
LED VAR PORTB.0' Assign name "LED" to PORTB.0
mainloop:
High LED ' Turn on LED connected to PORTB.0
Pause 500 ' Delay for .5 seconds
Low LED ' Turn off LED connected to PORTB.0
Pause 500 ' Delay for .5 seconds
Goto mainloop ' Go back to loop and blink LED forever
End
My configs:
Code:
LIST p = 18F4550, r = dec, w = -311, w = -230, f = inhx32
INCLUDE "P18F4550.INC" ; MPASM Header
__CONFIG _CONFIG1L, _PLLDIV_5_1L & _CPUDIV_OSC1_PLL2_1L & _USBDIV_2_1L
__CONFIG _CONFIG1H, _FOSC_INTOSC_HS_1H & _FOSC_INTOSCIO_EC_1H & _FCMEM_OFF_1H & _IESO_OFF_1H
__CONFIG _CONFIG2L, _PWRT_OFF_2L & _BOR_ON_2L & _BORV_3_2L & _VREGEN_ON_2L
__CONFIG _CONFIG2H, _WDT_ON_2H & _WDTPS_512_2H
__CONFIG _CONFIG3H, _CCP2MX_ON_3H & _PBADEN_OFF_3H & _LPT1OSC_OFF_3H & _MCLRE_ON_3H
__CONFIG _CONFIG4L, _STVREN_ON_4L & _LVP_OFF_4L & _ICPRT_OFF_4L & _XINST_OFF_4L
Any Ideas?