Can anyone help me regarding the schematics interfacing ISD4003 voice chip to TDA7052A audio amplifier??
Thx in advance
Printable View
Can anyone help me regarding the schematics interfacing ISD4003 voice chip to TDA7052A audio amplifier??
Thx in advance
Hi Northstar,
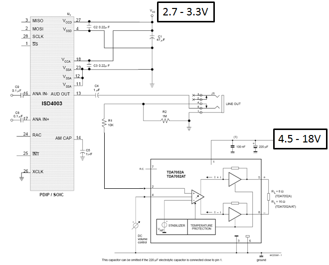
This is probably not the best forum to ask help only for schematics, but here is one proposal.Gain control: 0 - 2V (below 0.3V in mute mode)
You will need two voltage supplies, otherwise it is very similar to application examples presented in ISD4003 specification.
There is not too much that can go wrong. ;)
Will there be some PBP code later? I hope so.
BR,
-Gusse-