hi fellows,
i'm new to this forum, and thank you for being there.
before i elaborate more,
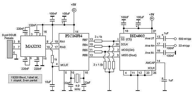
has anyone wokred with the PIC as a controller of the ISD4002 (or of the 4000 series) chipcorder? if so, can i verify the I/O pind between the two devices with you?
thanks, and a very merry xmas,
eyal.
