Enjoy !
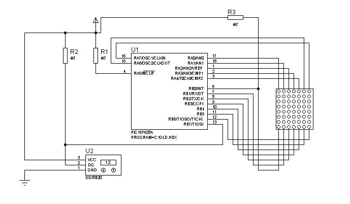
;               SCROLLING THERMOMETER 
;                        FINAL VERSION
;                      By NICULESCU DAN
;                     SEPTEMBER, 13, 2011
;                                                              
;                        .oooO                                 
;                        (   )   Oooo.                         
;                         \ (    (   )
;                          \_)    ) /
;                                (_/
;
@ DEVICE pic16F628A, intOSC_osc_noclkout, WDT_OFF, PWRT_OFF, BOD_OFF, MCLR_off
define osc 4
INTCON    = 0
TRISA   = 000000                 ' CATODES TO PORTA
TRISB   = 000000                 ' ANODES  TO PORTB
CMCON   = 7                         
DQ     var  PortB.7
'***************************************************************************************
  eeprom 0, [100001,111010,110110,101110,100001]      '0  Note : 1 = led OFF ; 0 = led ON
 eeprom 5, [111111,111101,000000,111111,111111]      '1
 eeprom 10,[111101,111110,101110,110110,111001]      '2
 eeprom 15,[111101,111110,110110,110110,101001]      '3
 eeprom 20,[100111,101011,101101,000000,101111]      '4
 eeprom 25,[111000,111010,111010,111010,100110]      '5
 eeprom 30,[100001,110110,110110,110110,101101]      '6
 eeprom 35,[111110,001110,110110,111010,111100]      '7
 eeprom 40,[001001,110110,110110,110110,001001]      '8
 eeprom 45,[111001,110110,110110,110110,001001]      '9
    counter           var      byte
    scan              var      byte
    scroll            var      byte
    leddata           var      byte[36]    'Column Data for display 36 columns
    temperature       var      Word        'reading from sensor
    Sign              var      BIT
    tempA             var      byte        'Stores First digit (High)
    tempB             var      byte        'stores Second digit (Mid)
    tempC             var      byte        'stores Third digit (low)
    n                 var      byte
DS18B20_12bit     CON 111111
START:
 CLEAR        
' Init Sensor 
 OWOUT DQ, 1, [$CC, $4E, 0, 0, DS18B20_12bit]
 OWOut DQ, 1, [$CC, $48]                   
 OWOut DQ, 1, [$CC, $B8] 
 OWOut DQ, 1, [$CC, $BE] 
 Pause 50
 OWIn DQ, 2, [temperature.byte0, temperature.byte1]
 Pause 50 
       
 OWOut DQ, 1, [$CC, $44] 
 OWOut DQ, 1, [$CC, $BE]
 OWIn DQ, 2, [temperature.byte0, temperature.byte1]         
    Sign = temperature.15
    temperature= ABS(temperature)
    temperature=((temperature >> 4)*100) + ((temperature & $F) * 100 >> 4)
    if sign then temperature= -temperature
         
    tempA = temperature DIG 3
    tempB = temperature DIG 2
    tempC = temperature DIG 1
 if tempA = 0 then
    FOR counter = 0 TO 4
    leddata [counter+8] = 111111
    next
    else
    for counter = 0 to 4
        READ tempA*5+counter,leddata [counter+8]     'stores 1st digit in leddata locations 8,9,10,11,12    
    NEXT 
endif    
    FOR counter = 0 TO 4
        READ tempB*5+counter,leddata [counter+14]    'stores 2nd digit in leddata locations 14,15,16,17,18
    NEXT
    
    FOR counter = 0 TO 4
        READ tempC*5+counter,leddata [counter+23]    'stores 3rd digit in leddata locations 23,24,25,26,27
    NEXT    
    
;==========================================================================================================
    'leddata locations 0-7 are blank so that data scrolls onto display
    'leddata locations 8-12 1st digit (leading digit)
    'leddata location  13 blank column between digits
    'leddata locations 14-18 2nd digit
    'leddata location  19 blank column between digits
    'leddata locations 20 & 21 Decimal Point
    'leddata locations 23 - 27 3rd digit (last digit)
    'leddata locations 28 blank column between digits
    'leddata locations 29 - 34 Degrees C symbol
    'leddata location  35 is a blank column at end to clear display as it scrolls
;==========================================================================================================
    
for n=0 to 7
leddata [n] = 111111
next n
    leddata [13] = 111111
    leddata [19] = 111111
    leddata [20] = 111111    ' DECIMAL POINT
    leddata [21] = 111111
    leddata [22] = 111111
    leddata [28] = 111111
    leddata [29] = 111100    ' degrees c
    leddata [30] = 111100
    leddata [31] = 100011
    leddata [32] = 111101    
    leddata [33] = 111101
    leddata [34] = 111101
    leddata [35] = 111111
LOOPing:
FOR scroll = 0 TO 35
    FOR scan = 0 TO 10
        PORTA=111111
        PAUSE 1
        PORTb = 1
        FOR counter = 0 TO 7
            PORTa = leddata [counter]          
            PAUSE 1          
            PORTb = PORTb * 2
        NEXT
    NEXT
    FOR counter = 0 TO 34 
        leddata [counter] = leddata [counter+1]
    NEXT
NEXT
GOTO START
END
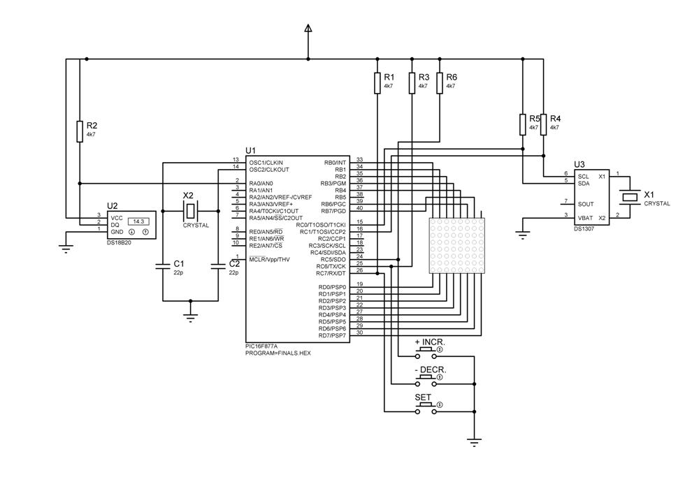
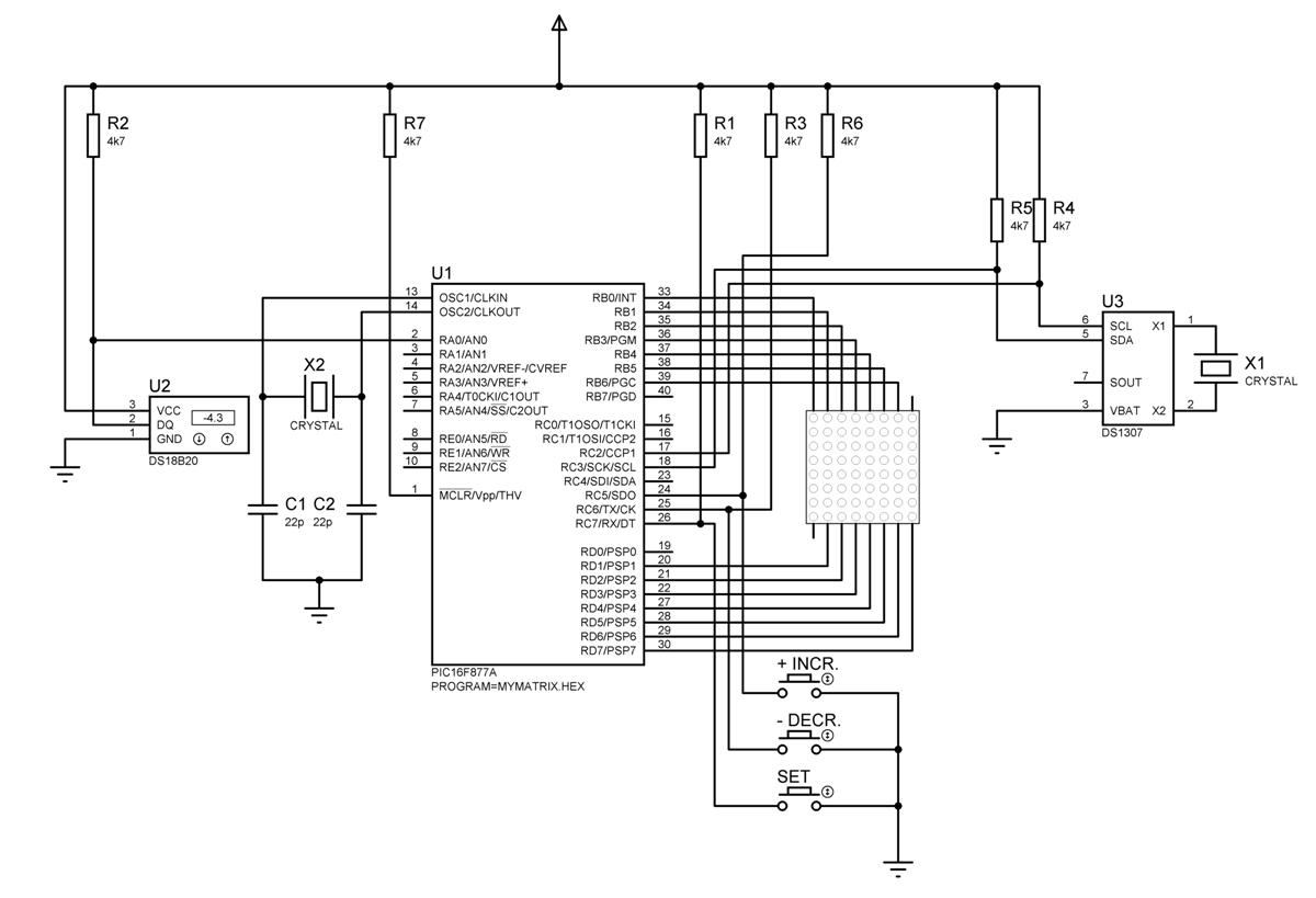
Update : Based on the same ideea, I write the code for :
- scrolling-thermo-clock, with PIC16F877A, DS18B20, DS1307 (Thanks Mrs.Melanie for great example of using RTC - see "Calendar-clock MN1307 !) and 7x7 LED matrix (remember - DIY matrix). The time can be set, with three buttons ! ( see video how it works here http://www.youtube.com/watch?v=Zkv4EbElOCg )
;****************************************************************
;             Scroll-clock-thermometer-with-16F877A
;                    with setting procedure
;                 for my DIY matrix (7x7 LED's)
;             by NICULESCU DAN - october, 29, 2011
;                                                              
;                        .oooO                                 
;                        (   )   Oooo.                         
;                         \ (    (   )
;                          \_)    ) /
;                                (_/
;
'****************************************************************
@ DEVICE pic16F877A, XT_OSC, WDT_ON, LVP_OFF, PWRT_ON, BOD_ON
DEFINE OSC 4
INCLUDE "ALLDIGITAL.pbp" 
OPTION_REG.7 = 0           
ADCON1 = 7                 
PORTA = 000001 
TRISA = 000001 
PORTB = 000000     ' anodes of led's
TRISB = 000000 
PORTC = 100000 
TRISC = 100000 
PORTD = 000000     ' catodes of led's
TRISD = 000000 
DecButton var PORTC.6    ' Press to Decrement Button
SetButton var PORTC.7    ' Press to Set/memorise Button
IncButton var PORTC.5    ' Press to Increment Button
              
DQ     var PortA.0 ' port for DS18B20
SDA      Var PORTC.3 ' DS1307 SDA pin #5
SCL      Var PORTC.2 ' DS1307 SCL pin #6
'***************************************************************************************
eeprom 0, [000011,110101,101101,011101,000011]     '0
eeprom 5, [111111,111011,000001,111111,111111]    '1
eeprom 10,[111011,111101,011101,101101,110011]    '2
eeprom 15,[111101,111101,110101,101001,011101]    '3
eeprom 20,[001111,010111,011011,000001,011111]     '4
eeprom 25,[110001,110101,110101,110101,001101]    '5
eeprom 30,[000111,101011,101101,101101,011111]    '6
eeprom 35,[111001,111101,011101,101101,110001]    '7
eeprom 40,[010011,101101,101101,101101,010011]    '8
eeprom 45,[110011,101101,101101,101101,000011]    '9
eeprom 50,[110011,101101,010011,111111,001111]     'ok
eeprom 55,[101111,101111,101111,101111,101111]     'minus
    counter           var      byte
    scan              var      byte
    scroll            var      byte
    leddata           var      byte[75]    'Column Data for display 75 columns
    temperature       var      Word        'reading from sensor
    tempA             var      byte        'Stores First digit (High)
    tempB             var      byte        'stores Second digit (Mid)
    tempC             var      byte        'stores Third digit (low)
    n                 var      byte
    TemperC           Var      Word         
    Sign              Var      Word         
    Float             Var      Word         
    Dummy             Var      Byte         
    semnul            Var      byte   
DB         Var BYTE[8]         ' Data byte array
RTCSec     Var DB[0]           ' alias individual bytes in array
RTCDay     Var DB[3]
RTCDate    Var DB[4]
RTCMonth   Var DB[5]
RTCYear    Var DB[6]
RTCMin     var byte        ' Minutes
RTCHour    var byte        ' Hours
RTCCtrl    var byte        ' Control 
SetSec     var byte        ' Seconds
SetMin     var byte        ' Minutes
SetDecMin  Var byte
SetHour    var byte        ' Hours
SetDecHour var byte
TimeOut    var word        ' Variable for SetUp Menu Time-Out
 
    CounterA var byte    ' General purpose Variable
    CounterB var byte    ' General purpose Variable
    CounterC var byte    ' General purpose Variable
    CounterD var byte    ' General purpose Variable
    
      ore      var word
      minute   var word
      oraa     var byte
      orab     var byte
      minutea  var byte
      minuteb  var byte
      okey     var BYTE
      
    ButtonRepeat con 200    ' Timeperiod in mS for Edit Buttons auto-repeat
      Debounce     con 250
      DS18B20_12bit     CON 111111
DisplayLoop:
Clear
    If SetButton=0 then
        Gosub SetButtonRelease
        goto Setup
        endif
' Init DS18B20 Sensor 
 OWOUT DQ, 1, [$CC, $4E, 0, 0, DS18B20_12bit]
 OWOut DQ, 1, [$CC, $48]                   
 OWOut DQ, 1, [$CC, $B8] 
 OWOut DQ, 1, [$CC, $BE] 
 Pause 50
 OWIn DQ, 2, [temperature.byte0, temperature.byte1]
 Pause 50 
                 
 OWOut DQ, 1, [$CC, $44] 
 OWOut DQ, 1, [$CC, $BE]
 OWIn DQ, 2, [temperature.byte0, temperature.byte1] 
        
 If Temperature.15 then       
  Temperature= ~Temperature +1
  sign="-"
  else
  sign="+"
 Endif
 
 Dummy = 625 * Temperature
 TempC = DIV32 10 
 TemperC = (Temperature & $7FF) >> 4
 Float = ((Temperature.Lowbyte & $0F ) * 25 )>>2
 Temperature = TemperC*100 + Float
  
    tempA  = temperature DIG 3
    tempB  = temperature DIG 2
    tempC  = temperature DIG 1
    semnul = sign  
        
if semnul = "+" then
    For counter = 0 to 4
    leddata [counter] = 111111
    next
    else
    semnul = 55
    for counter = 0 to 4
        READ semnul+counter,leddata [counter]
    next
endif     
                         
if tempA = 0 then
    FOR counter = 0 TO 4
    leddata [counter+8] = 111111
    next
    else
    for counter = 0 to 4
        READ tempA*5+counter,leddata [counter+8]     'stores 1st digit in leddata locations 8,9,10,11,12    
    NEXT 
endif    
    FOR counter = 0 TO 4
        READ tempB*5+counter,leddata [counter+14]    'stores 2nd digit in leddata locations 14,15,16,17,18
    NEXT
    
    FOR counter = 0 TO 4
        READ tempC*5+counter,leddata [counter+23]    'stores 3rd digit in leddata locations 23,24,25,26,27
    NEXT   
    gosub read_1307
    oraa =  ore dig 1
    orab =  ore dig 0
    minutea =  minute dig 1
    minuteb =  minute dig 0
if oraa = 0 then
    FOR counter = 0 TO 4
    leddata [counter+41] = 111111
    next
    else    
    FOR counter = 0 TO 4
        READ oraa*5+counter,leddata [counter+41]      'stores tens hours digit in leddata locations
    NEXT
endif 
    
    FOR counter = 0 TO 4
        READ orab*5+counter,leddata [counter+47]      'stores unit hours digit in leddata locations
    NEXT 
    FOR counter = 0 TO 4
        READ minutea*5+counter,leddata [counter+57]   'stores tens minutes digit in leddata locations 
    NEXT
    
    FOR counter = 0 TO 4
        READ minuteb*5+counter,leddata [counter+63]   'stores unit minutes digit in leddata locations 
    NEXT 
for n=5 to 7
leddata [n] = 111111
next n
    leddata [13] = 111111
    leddata [19] = 111111
    leddata [20] = 111111    ' DECIMAL POINT
    leddata [21] = 111111
    leddata [22] = 111111
    leddata [28] = 111111
    leddata [29] = 111000    ' degrees c
    leddata [30] = 111000
    leddata [31] = 100011
    leddata [32] = 011101    
    leddata [33] = 011101
    leddata [34] = 111111
    leddata [35] = 111111
    leddata [36] = 111111
    leddata [37] = 111111
    leddata [38] = 111111
    leddata [39] = 111111
    leddata [40] = 111111
    leddata [46] = 111111
    leddata [52] = 111111
    leddata [53] = 111111      
    leddata [54] = 010111
    leddata [55] = 111111
    leddata [56] = 111111
    leddata [62] = 111111
    leddata [68] = 111111
    leddata [69] = 111111
    leddata [70] = 111111
    leddata [71] = 111111
    leddata [72] = 111111
    leddata [73] = 111111
    leddata [74] = 111111
    leddata [75] = 111111
    '
    '    Display RTC
    '    -----------
LOOPing:
FOR scroll = 0 TO 70
    FOR scan = 0 TO 10        ' decrease for faster speed of scrolling
        PORTd=111111
        PAUSE 1
        PORTb = 1
        FOR counter = 0 TO 7
            PORTd = leddata [counter]          
            PAUSE 1          
            PORTb = PORTb * 2
        NEXT
    NEXT
    FOR counter = 0 TO 70
        leddata [counter] = leddata [counter+1]
    NEXT
NEXT
    '
    Pause 250            ' Repeat about 4 times/sec ; DO NOT INCREASE !!!
Goto DisplayLoop
    '
    '    Clock Settings
    '    ===========================
        '
        '    Initial Default Settings
        '    ------------------------
        '
SetupPreset:
    RTCSec =$00        ' Seconds preset to 00
    RTCMin =$00        ' Minutes preset to 15
    RTCHour=$13        ' Hours preset to 13'00
    RTCCtrl=$10        ' Control preset to output 1 second 'Tick' on SQWpin 
        '
        '    Convert the Current BCD Data to Something easier to Edit
        '    --------------------------------------------------------
Setup:
I2CREAD SDA,SCL,$D1,$00,[STR DB\8]                  ' Read 8 bytes from DS1307
ore     = (db[2] & $F )+((db[2]>>4)*10)                 ' Hex to Dec hour
minute  = (db[1] & $F )+((db[1]>>4)*10)                 ' Hex to Dec minutes
setdechour= ore dig 1
sethour=ore dig 0
setdecmin = minute dig 1
setmin=minute dig 0
    CounterC=0        ' Set to Start of Setup (four steps from 0 to 4)
    TimeOut=0        ' Zero the Time-Out counter
        '    ------------------
SetupEntryLoop:
oraa = setDechour 
orab = sethour 
minutea = setDecmin 
minuteb = setmin
gosub staticx
        '
        '    Decrement Button Pressed
        '    ------------------------
    If DecButton=0 then
                '
                '    Decrement Tens Hours
                '    ---------------
        If CounterC=0 then    
            If SetDecHour=0 then
                SetDecHour=2
                else
                SetDecHour=SetDecHour-1
            endif
        endif
                '
                '    Decrement Units Hours
                '    ---------------
        If CounterC=1 then
              IF setdechour=2 then
                  IF SetHour=0 THEN
                         SetHour= 3
                         else    
                SetHour=SetHour-1
            Endif
              else
                  IF sethour=0 then
                        SetHour=9
                        else
                        SetHour=SetHour-1
              Endif            
              Endif
            Endif    
                        '
                '    Decrement Tens Minutes
                '    -----------------
        If CounterC=2 then
            If SetDecMin=0 then
                SetDecMin=5
                else
                SetDecMin=SetDecMin-1
            endif
        endif                                  
                        '
                '    Decrement Units Minutes
                '    -----------------
        If CounterC=3 then
            If SetMin=0 then
                SetMin=9
                else
                SetMin=SetMin-1
            endif
        endif
            
        Pause ButtonRepeat
        TimeOut=0
        Goto SetupEntryLoop
        endif
            '
            '    Increment Button Pressed
            '    ------------------------
            '     This is just like Decrement but opposite...
    If IncButton=0 then
                '
                '
                '    Increment Tens Hours
                '    ---------------
        If CounterC=0 then    
            If SetDecHour=2 then
                SetDecHour=0
                else
                SetDecHour=SetDecHour+1
                  Endif
            Endif
                '
                '    Increment Units Hours
                '    ---------------
        If CounterC=1 then
          IF SetDecHour = 2  then
                  IF SetHour => 3 then
                        SetHour=0
                        else
                        SetHour=SetHour+1
                  Endif
          else
                  IF SetHour=9 then
                        SetHour=0
                        else
                        SetHour=SetHour+1
                  Endif         
          Endif    
        Endif                 
                        '
                '    Increment Tens Minutes
                '    -----------------
        If CounterC=2 then
            If SetDecMin=5 then
                SetDecMin=0
                else
                SetDecMin=SetDecMin+1
            Endif
        Endif
                                   
                       '
                '    Increment Units Minutes
                '    -----------------
        If CounterC=3 then
            If SetMin=9 then
                SetMin=0
                else
                SetMin=SetMin+1
            Endif
        Endif
        Pause ButtonRepeat
        TimeOut=0
        Goto SetupEntryLoop
        endif
            '
            '    Set Button Pressed
            '    ------------------
    If SetButton=0 then
        CounterC=CounterC+1
                ' Increment Menu Item
        TimeOut=0
        If CounterC>4 then
                '     Save Data if all edit items exhaused
                '
                '    Save Hours to BCD DS1307's Format
                '    ---------------------------------------
            CounterA= (SetDecHour *10)+ SetHour  
            Gosub ConvertBCD
            RTCHour=CounterB            
                 '
                '    Save Minutes to BCD DS1307's Format
                '    ---------------------------------------
            CounterA= (SetDecMin *10) + SetMin           ; Yupppy ! I found it !
            Gosub ConvertBCD
            RTCMin=CounterB
                '
                '    Do the Business
                '    ---------------
            I2CWrite SDA,SCL,$D0,$00,[RTCSec,RTCMin,RTCHour,RTCDay,RTCMonth,RTCYear,RTCCtrl]
            Pause 1000
            Gosub SetButtonRelease
            Goto DisplayLoop
            endif
        Gosub SetButtonRelease
        Goto SetupEntryLoop    ' Loop for Next Menu Item
        endif
        '
        '    Menu TimeOut Counter
        '    --------------------
    Pause 1            ' Kill 1mS 
    TimeOut=TimeOut+1
    If TimeOut>2000 then goto DisplayLoop
                ' User paused too long
                ' Return User to Time & Date Display
                ' This will however bounce the User to the original
                ' Setup Menu start point if the DS1307 has not 
                ' been initialised
    Goto SetupEntryLoop    ' Loop for Button Press
    '
read_1307:                                              ' Read time Secs,Mins,Hours,Day,Date,Month,Year,Control
    I2CREAD SDA,SCL,$D1,$00,[STR DB\8]                  ' Read 8 bytes from DS1307
ore     = (db[2] & $F )+((db[2]>>4)*10)                 ' Hex to Dec hour
minute  = (db[1] & $F )+((db[1]>>4)*10)                 ' Hex to Dec minutes
RETURN
    '
    '    Subroutine Converts back to BCD
    '    -------------------------------
        ' CounterA is the entry variable
        ' CounterB holds the converted BCD result on exit
ConvertBCD:
    CounterB=CounterA DIG 1
    CounterB=CounterB<<4
    CounterB=CounterB+CounterA DIG 0
    Return
SetButtonRelease:
    While SetButton=0:Wend
    Pause 250    ' Small pause to kill any Key-Bounce
    Return
    
staticx:                                    ' not perfect, but readable digits !!!
if counterc=0 then
    FOR counter = 0 TO 4
        READ oraa*5+counter,leddata [counter]    
    NEXT 
        PORTd = 255
        PAUSE 1
        PORTb = 1
        FOR counter = 0 TO 4
           PORTd = leddata [counter]       
           PORTb = PORTb * 2
        leddata [counter] = leddata [counter+1]
        NEXT
endif 
if counterc=1 then
    FOR counter = 0 TO 4
        READ orab*5+counter,leddata [counter]    
    NEXT 
        PORTd = 255
        PAUSE 1
        PORTb = 1
        FOR counter = 0 TO 4
           PORTd = leddata [counter]       
           PORTb = PORTb * 2
        leddata [counter] = leddata [counter+1]
        NEXT
endif       
if counterc=2 then
    FOR counter = 0 TO 4
        READ minutea*5+counter,leddata [counter]    
    NEXT 
        PORTd = 255
        PAUSE 1
        PORTb = 1
        FOR counter = 0 TO 4
           PORTd = leddata [counter]       
           PORTb = PORTb * 2
        leddata [counter] = leddata [counter+1]
        NEXT
endif    
if counterc=3 then
    FOR counter = 0 TO 4
        READ minuteB*5+counter,leddata [counter]    
    NEXT 
        PORTd = 255
        PAUSE 1
        PORTb = 1
        FOR counter = 0 TO 4
           PORTd = leddata [counter]       
           PORTb = PORTb * 2
        leddata [counter] = leddata [counter+1]
        NEXT
endif     
if counterc=4 then
    OKEY = 50
    FOR counter = 0 TO 4
        READ OKEY+COUNTER,leddata [counter]    
    NEXT 
        PORTd = 255
        PAUSE 1
        PORTb = 1
        FOR counter = 0 TO 4
           PORTd = leddata [counter]       
           PORTb = PORTb * 2
        leddata [counter] = leddata [counter+1]
        NEXT
endif 
    portb=0
    portd=0
    pause 1      
return
End        ; of story
Original topic can be found here : http://www.picbasic.co.uk/forum/showthread.php?t=15431
Thanks to all moderators and members of PBP forum, for support and sharing knowledges ! Best regards !
Dan
LE : I dont know why some characters in code appears "strange" ... For example most of "%" are missing...So, for good codes, check the forum, to the link.


 Menu
 Menu 
			
			
 
			 
			 
			
Re: 16F690 MCLR as Input
many thanks Henrik to clarify this post.
jackberg1 - 27th October 2025, 20:42that make more sense to me now with further test, when the pin RA3
has nothing connected to it, the input is floating thus
when adding a pulldown it's...